Faceprint DID Creation
DID Creation Based on Homomorphic Encrypted Face Features
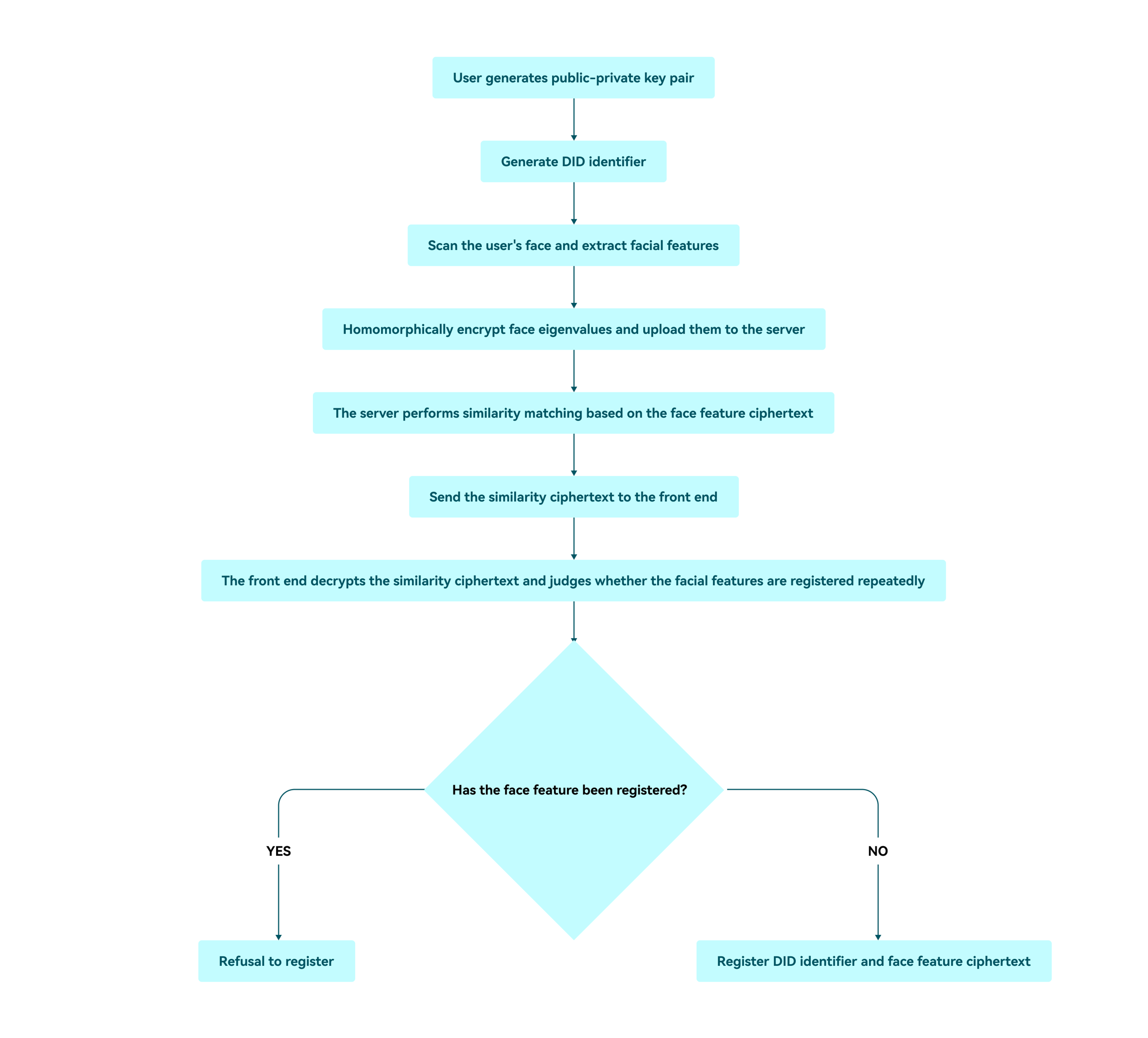
This scheme uses homomorphic encryption technology to protect users' facial feature data. During user registration, facial features are extracted using liveness verification technology, encrypted using homomorphic encryption technology, and uploaded to the server. The server uses homomorphic encryption technology to compare and generate similarity ciphertext, which will be sent back to the frontend application for decryption and verification. If the user's facial features are not registered, the DID identifier and facial feature ciphertext will be saved in the database to complete the registration.
Homomorphic encryption technology allows calculations to be performed on data in an encrypted state, which can prevent sensitive data from being exposed in plaintext. At the same time, liveness verification technology can prevent malicious users from uploading photos of others to register fake accounts. This scheme provides a secure and reliable method for creating DID identifiers and protecting user privacy.
The creation process is as follows:
Generate a public-private key pair on the frontend: Users generate a public-private key pair on the frontend application, where the public key is used to create the DID identifier, and the private key is used for signature.
Generate a DID identifier: The DID identifier is generated using the public key, which is used to identify the user's identity.
Scan the user's face, perform liveness verification, and extract facial features: The frontend application scans the user's face, uses liveness verification technology to ensure that the face is real, and extracts facial features (faceprint) from it.
Homomorphically encrypt the faceprint vector values and upload the facial feature ciphertext to the server: Use homomorphic encryption technology to encrypt the facial features, and upload the encrypted facial feature values to the server.
Perform similarity matching based on facial feature ciphertext on the server and obtain the similarity ciphertext: The server uses homomorphic encryption technology to compare the encrypted facial features, and obtains a similarity score ciphertext.
Send the similarity ciphertext to the frontend: The server sends the similarity ciphertext to the frontend application.
Decrypt the similarity ciphertext on the frontend and determine if the facial features have been registered: The frontend application uses the private key to decrypt the similarity ciphertext to determine whether the facial features have been registered.
Register the DID identifier and facial feature ciphertext: If the facial features are not registered, the DID identifier and facial feature ciphertext will be saved to the database to complete the registration process.
